por Gillyard da Silva Santos última modificação 08/01/2025 19h50

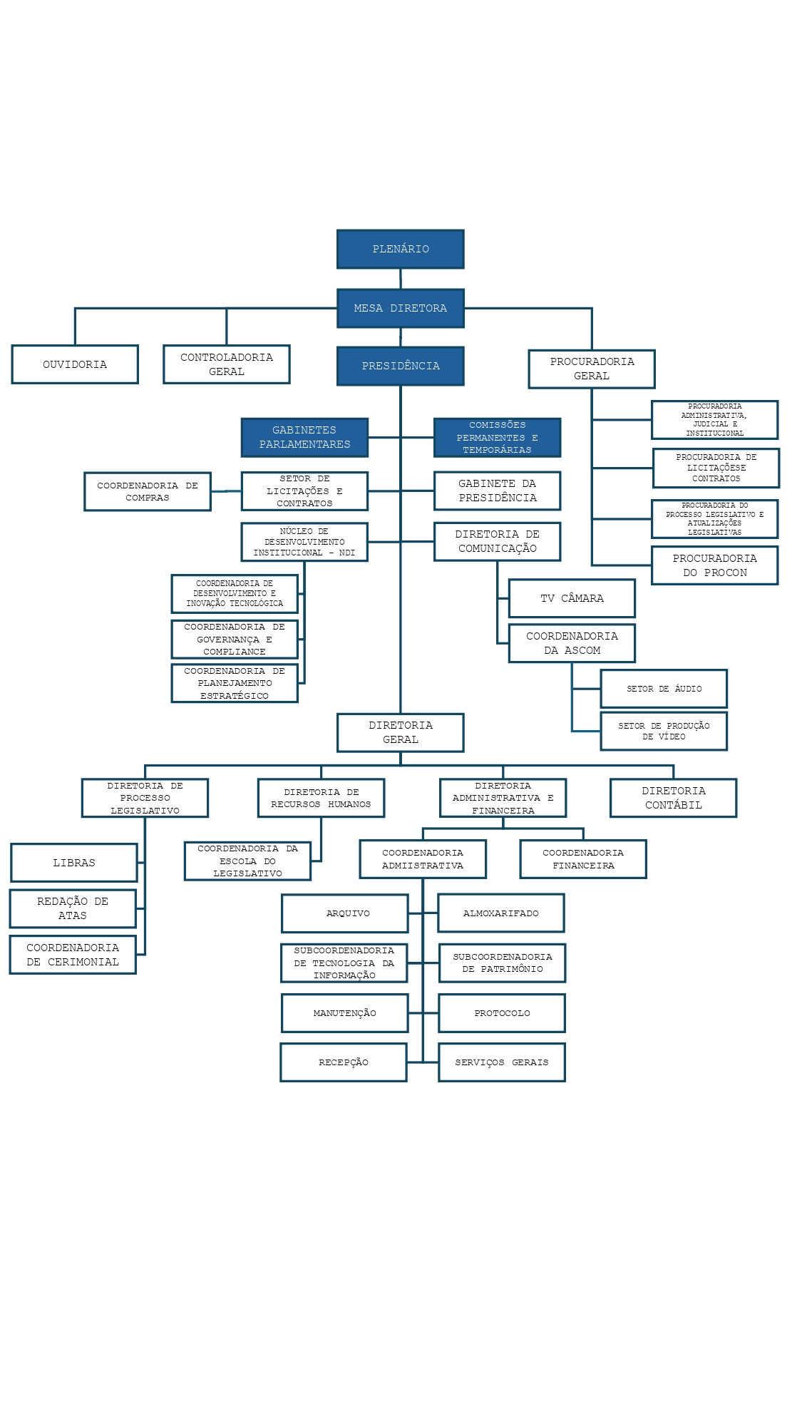
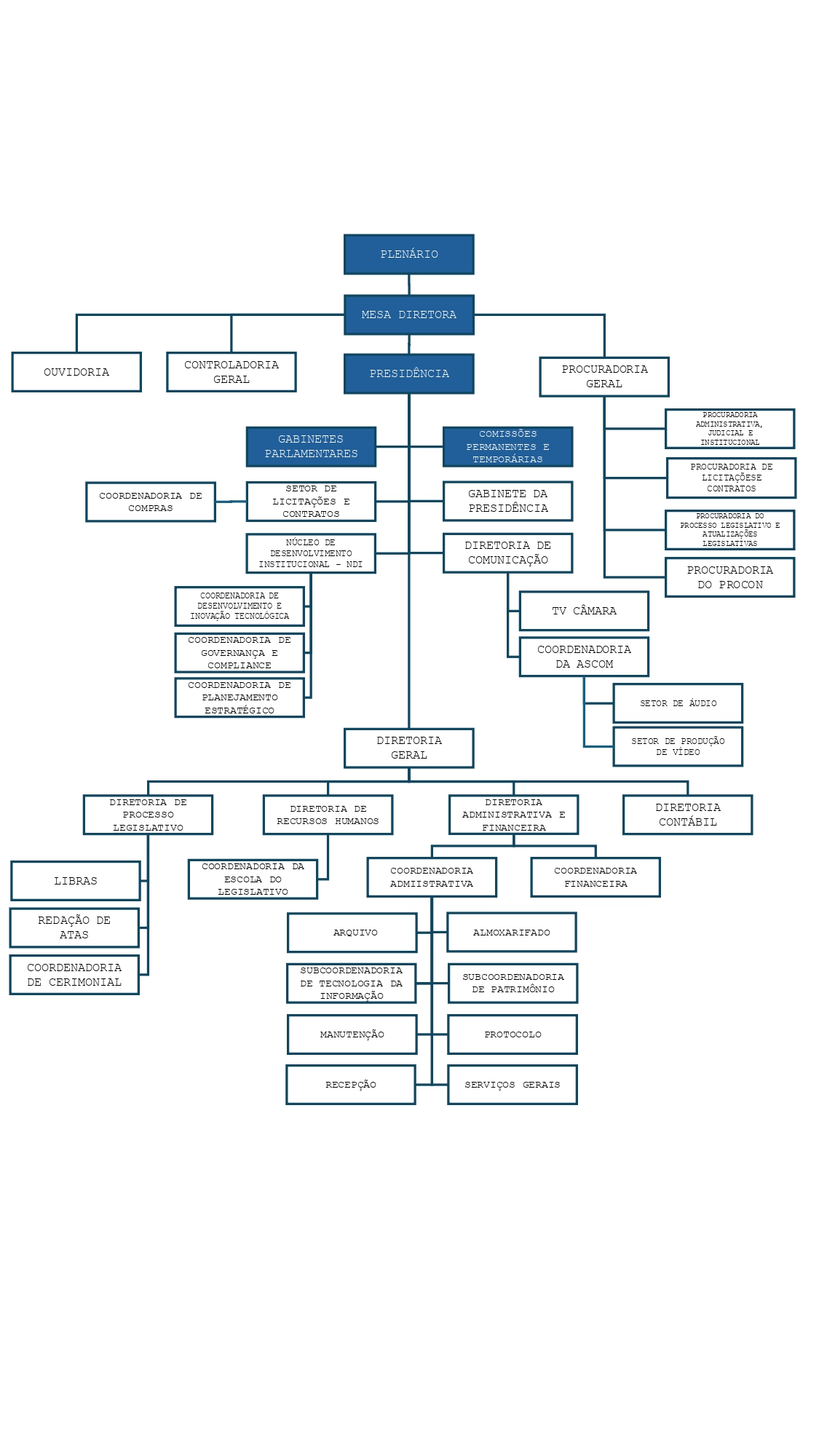
Imagem no tamanho completo: 409 KB | Visualizar imagem Visão Baixar imagem Download

Ações do documento